Steuerung Kameraträgersystem Rig Nr. 3


[Schaltplan] [Anschlußplan]

Die Steuerung dieses Kameraträgersystems läuft automatisch ohne Bedienung durch eine Funkfernsteuerung. Während einer kompletten Drehung der Kamera werden über eine mechanische Schalterbetätigung Fotos aufgenommen. Damit die Kamera nicht zu früh mit Aufnahmen beginnt, ist eine Verzögerung für das Starten erforderlich. Das Drehen der Kamera ist extrem reduziert, damit für das Auslösen der Kamera genügend Zeit vorhanden ist.

Funktionsbeschreibung
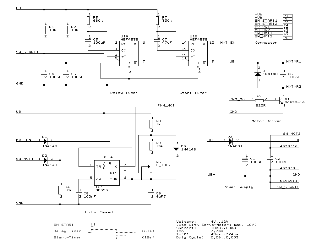
Im Elektronikplan sind die Baugruppen für die Einschaltverzögerung, für das Fahren aus der Stop-Position und für das Steuern des Motors mit geringer Drehzahl enthalten. Der Anschluß der Komponenten mit der Elektronik erfolgt über eine Kontaktleiste.

Durch eine negative Flanke wird der Zeitgeber für die Verzögerung (U1A) mit einer Zeit von etwa 68s gestartet. In dieser Zeit muß die Kamera stabil auf Aufnahmehöhe gebracht sein. Nach Ablauf der Verzögerungszeit wird die Startzeit durch den zweiten Zeitgeber im HEF4538 (U1B) mit einer Zeit von etwa 15s gestartet. Der Ausgang des Zeitgebers steuert die Geschwindigkeitseinstellung für den Motor an. Während der Startzeit muß in der Mechanik der Schalter für die Stop-Position verlassen werden, dann wird durch den Schalter die Geschwindigkeitseinstellung des Motors weiterhin angesteuert, bis die Stop-Position wieder erreicht wird.

Die Geschwindigkeitseinstellung erfolgt mit dem Zeitgeber NE555 durch Pulsweitensteuerung (PWM). Dabei wird der Motor immer mit Impulsen von etwa 3.3ms angesteuert. Die Pausen zwischen den Impulsen sind von 49ms bis 374ms einstellbar und beeinflußen die Drehgeschwindigkeit des Motors, ohne die Kraft des Motors wesentlich zu reduzieren. Dabei wird ein Einschaltverhältnis von 0.06 (schnellste Gewschwindigkeit) bis 0.008 (langsamste Geschwindikgeit) erreicht. Die beiden Dioden D1 und D2 bilden eine ODER-Verknüpfung zur Freigabe der Motoransteuerung. Ist der Zeitgeber für die Startzeit aktiv (MOT_EN=5V) oder ist die Stop-Position verlassen (SW_MOT1=5V), so dreht sich der Motor.

Aus dem Anschlußplan ist zu erkennen, wie die Komponenten in der Mechanik an die Elektronik angeschlossen werden. Mit einer Taste mit schließenden Kontakt (Starttaste S3) wird bei jeder Betätigung der Ablauf von Verzögerungszeit und Startzeit neu gestartet. Als Motor mit vorgesetztem Getriebe sind sehr gut umgebaute Servos für endloses Drehen verwendbar. Der Schalter für die Stop-Position (S1) sollte den Kontakt öffnen, wenn die Stop-Position erreicht ist. Die Elektronik arbeitet in einem Bereich von 4V bis 12V. Dadurch können entsprechend kompakte Batterien zur Spannungsversorgung (zum Beispiel 9V Block) verwendet werden. Das Auslösen der Kamera ist komplett von der Elektronik getrennt und wird über einen separaten Schalter (S2) ausgeführt.



[ Index ] [ Inhalt ] [ Seitenanfang ]

©2015 Harald Prinzler