Elektronischer Schaltkanal mit HEF4538


[Schaltplan]

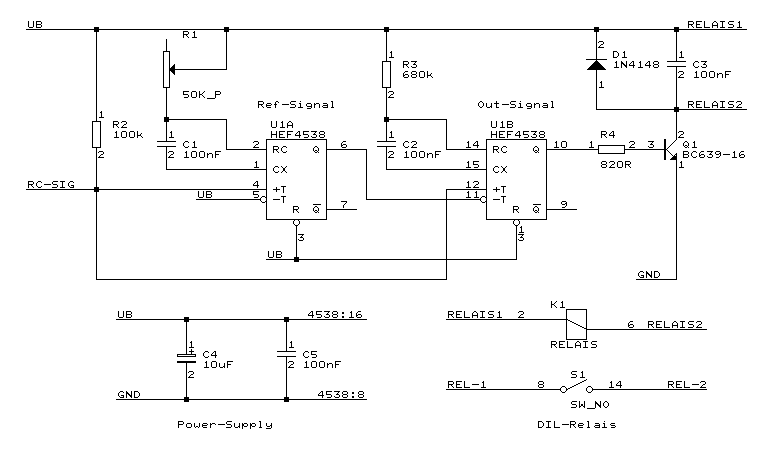
Mit diesem elektronischen Schaltkanal kann über eine Funkfernsteuerung eine elektrische Kameraauslösung durch Schließen eines Kontaktes ausgeführt werden. Zum Energiesparen kann durch diesen Schaltkanal auch eine Viedeokamera zur Überwachung der Kameraausrichtung ein- und ausgeschaltet werden. Der Schaltkontakt wird durch ein Relais ausgeführt, um Störungen zwischen der Elektronik der Funkfernsteuerung und zum Beispiel der Elektronik der Kamera zu vermeiden.

Funktionsbeschreibung
Der elektronische Schaltkanal besteht aus zwei Zeitgebern im Baustein HEF4538 (TIMER1 und TIMER2). TIMER1 startet mit der steigenden Flanke des Impulses der Fernsteuerung ein Referenzsignal von etwa 1.5ms. Die Eingänge von TIMER2 führen den Vergleich der Zeit des Referenzsignals mit der Zeit des Impulses der Fernsteuerung aus. Liegt am Ende der Zeit des Referenzsignals der Impuls der Fernsteuerung nicht mehr an, so wird TIMER2 mit einer Zeit von etwa 30ms gestartet. Diese Zeit überbrückt die Wartezeit zwischen 2 Impulsen von der Fernsteuerung. Solange die Referenzzeit von TIMER1 kürzer als die Pulszeit der Fernsteuerung ist, wird TIMER2 nachgetriggert. Der Ausgang von TIMER2 steuert das Relais, bis die Pulszeit der Fernsteuerung länger als die Referenzzeit ist.

rc_sw.gif

Funktionsabgleich
Zum Testen wäre es vom Vorteil, einen Kanal mit Schaltknüppel zu verwenden, der erstmal in die Mitte positioniert wird. An die beiden Relais-Kontakte sollte ein Meßgerät zur Widerstandsmessung angeschlossen werden, um den Schaltzustand des Relais anzuzeigen. Normalerweise sollte es ausreichen, den Schaltknüppel in einer Richtung zu verstellen, um das Relais zum Schalten zu bringen. Die andere Richtung des Schaltknüppels führt keine Funktion aus. Mit dem Poti auf der Schaltung wird die Referenzzeit festgelegt, nach der entschieden wird, ob das Relais zu schalten ist oder nicht. In der einen Endstellung ist es möglich, daß das Relais überhaupt nicht geschaltet wird. Bei der anderen Endstellung des Potis ist das Relais immer geschaltet, sobald Eingangsimpulse vom Empfänger anliegen. Das Poti muß nun in die andere Richtung verstellt werden, bis das Relais nicht mehr schaltet. Ab diesen Punkt wird durch Ändern der Potistellung und durch langsames Betätigen des Steuerknüppels am Sender der optimale Schaltpunkt bestimmt.



[ Index ] [ Inhalt ] [ Seitenanfang ]

©2015 Harald Prinzler